我公司接到一份名为回转轭的批量出口订单,该零件是铸钢件,要求铸造后精整带钻孔交货,零件很小,尺寸如下图〈1〉所示。

图〈1〉 回转轭
图中Φ20.4要求与2—Φ25.4圆柱为垂直定位基准,水平为长度137.2对中。为此要设计一钻孔工装。工装的初步思路是两V型座卡2—Φ25.4短柱面,中孔上方设一固定钻套,长度对中可用二爪连动自定心卡盘解决。经过构思,工装示意如下图〈2〉所示。

图〈2〉 工装示意
在设计上述工装时,我们发现中孔固定钻套在工装中的高度距离“C”值一时难以确定。距离“C”要使Φ20.4钻头的工作长度较为适宜地短些,即要方便从工装中用手取出和放入工件,又要使钻头的刃磨次数尽可能地多些。过长钻杆刚性差,过短刃磨几次后就不能用了。对于这个问题,我们可以试着通过CAXA电子图板2007R3及实体设计2007来仿真演示解决。
CAXA电子图板
用电子图板1∶1地绘制出工装图,如图〈2〉所示意。在点捕捉状态为“导航”下,用左键选中Φ25.4、Φ50.8两个同心圆,右键快捷菜单选中“复制选择到”,第一点选在小圆下象限点“O”上(小圆最低点)移动鼠标出现两个同心圆在移动(设置为“非正交”状),此时开始模仿工件在工装中取出时的运动状况,即使切点“M”沿斜面边向上移动到小圆选中点(第一定位点“O”)刚好越出V型槽,如图〈2〉复制选择到“O′”点的位置上,这时给出适宜的A、B值,就能确定出一个适宜的“C”值,从而确定工装的其它尺寸。
CAXA实体设计
在实体设计中,1∶1地绘制工装三维图,其步骤大致如下:
1、 工件------方法之一是建立草图,然后通过旋转命令得到;
2、 工装------方法之一是拖放图素进行组合设计;
3、 通过三维球将工件放入工装V型槽中。
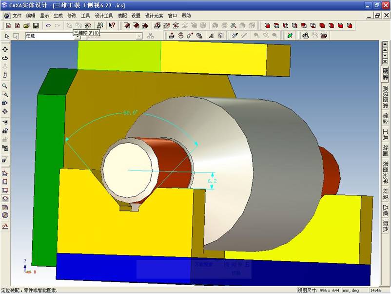
这样便得到如图〈3〉的工装轴测图和如图〈4〉的工装侧视图。

图〈3〉 轴测图
在工装实体设计中,我们直观地发现,高度“C”还可以再降低,那就是将V型槽右肩(侧视图,工件取出方向)的高度降低,降到略高出切点“M”(图2)即可。
在轴测图〈3〉中,对底板加载三维球,编辑距离可给出一个适宜的“A”值,如图〈5〉所示。

图〈4〉 侧视图

图〈5〉 编辑底板与工件大圆之距离“A”
对于距离“B”值,我们可以通过三维球将工件移到V型槽右肩上“放着”,如图〈6〉所示,此时再用三维球于顶板上,如编辑“A”值一样来确定适合的“B”值。

图〈6〉 将工件放在V型槽的右肩上
至此“C”值已确定。另外我们还可以通过实体设计中的“智能动画”来察看工件从槽中放入取出最小路径时与工装的干涉情况。方法之一介绍如下:
1、 在图〈5〉中,测量标注两个尺寸,如图〈7〉所示。V型角90°,中心与右肩高6.2。

图〈7〉 尺寸图
2、 点出“智能动画”工具条,双击选中工件,点工具条上的“智能动画”按钮,点击“下一步”,将运动持续时间定为“5”秒,点击“完成”。此步图略。
3、 点击“智能动画”工具条上的“延长路径”,画出工件被取出时的路线示意,如图〈8〉工件中部的样线条所示。

图〈8〉 编辑路径第二点
4、 鼠标靠近“路线(样线条)”第二点,出现“手形”后右键菜单选中“关键帧属性”,点出“位置”菜单,长度填写格填上坐标值6.3(短柱Φ25/2-图〈7〉所测标尺寸6.2),宽度填写格填上坐标值6.3(等腰三角形两直角边相等),如图〈8〉所示。

图〈9〉 编辑路径
5、 对“路线”第三点进行如上一步所述的操作,但长度填上20,宽度填上6.3。此步图略。
6、 左击选中“路线”线条,出右键菜单,选中“动画路径属性”,选中“直线”,如图〈9〉及〈10〉所示。

图〈10〉 “样条”路径变“直线”
7、 将图正侧立,如图〈4〉,点击“播放”按钮,这时我们可慢慢地(5秒)看清工件从槽中取出的运动状况。图〈4〉是动画终了的状态。我们要从各个角度去播放动画,看看工件与工装有否干涉。至此,通过三二维变换,完成工装图纸的设计。
结语
通过上述简单的例子介绍,仿真应用不仅是在三维中能实现,也能在二维中实现。只要善于思考,CAXA CAD的仿真应用是大有可为的。工程设计人员在图纸设计中遇到一些要在现场才能确定的尺寸时,可以考虑在软件中得到确认。应用成功可以减少时间和物力的消耗。在当今竞争如此激烈的环境中,谁赢得了时间,谁就能抢占到市场,企业的生存能力就越强。
1;所有标注为智造资料网zl.fbzzw.cn的内容均为本站所有,版权均属本站所有,若您需要引用、转载,必须注明来源及原文链接即可,如涉及大面积转载,请来信告知,获取《授权协议》。
2;本网站图片,文字之类版权申明,因为网站可以由注册用户自行上传图片或文字,本网站无法鉴别所上传图片或文字的知识版权,如果侵犯,请及时通知我们,本网站将在第一时间及时删除,相关侵权责任均由相应上传用户自行承担。
[complaint:内容投诉]
智造资料网打造智能制造3D图纸下载,在线视频,软件下载,在线问答综合平台 » CAXA电子图板及实体设计仿真小应用(图文教程)

