我们如何有UG来补烂面,补破面,或将片体变成实体呢,在编程的过程中,我们有时会遇到的体就是片体,或有问题的体,这就需要我们来修复了
如下图

我们看到都是很多的小片体构成的体
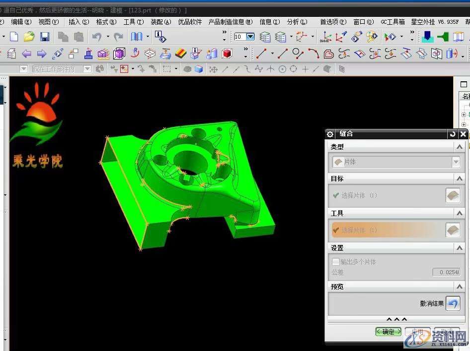
这是如果只是单纯缝合的话,就会发现缝合中就出现问题了,如下图

这时我们要如何解决呢
我们可以看到这个体是左右对称的,镜像过去的,所以我们只要砍开,补好其中的一边就OK了

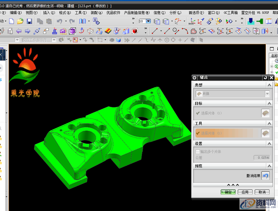
然后我们再缝合看一下

发现有问题的面还是蛮多的

我们可以看到,这边问题,都是间隙或交叉造成的
只要通过延伸修剪就OK了
另外,我们有些地方也可以合适的调整调大下公差,如下图

这时候,我们只需要镜像一个就可以了

再进行缝合
移参后,我们看一下

能求和的,就是实体了
中间的印痕,我们可以删除掉或替换掉就OK

2D五金模具设计、3D汽车模具设计,冲压模具设计全能班、UG塑胶模具设计、Pore产品设计、北京精雕、Zbrush圆雕设计、Solidworks产品设计培训、UG/Mastercam/Powermill数控编程、三轴/四轴/五轴精雕浮雕模具设计、数控加工CNC电脑锣操机、精雕浮雕操机、Autoform软件、UG/VISI软件应用、PressCAD软件应用、AutoCAD等学历提升课程供君参观参考,找李老师预约提供免费试学。学习电话:13018636633(微信同号)QQ:1740467385
学习地址:东莞市横沥镇新城工业区兴业路121号-潇洒教育
免责声明:
1;所有标注为智造资料网zl.fbzzw.cn的内容均为本站所有,版权均属本站所有,若您需要引用、转载,必须注明来源及原文链接即可,如涉及大面积转载,请来信告知,获取《授权协议》。
2;本网站图片,文字之类版权申明,因为网站可以由注册用户自行上传图片或文字,本网站无法鉴别所上传图片或文字的知识版权,如果侵犯,请及时通知我们,本网站将在第一时间及时删除,相关侵权责任均由相应上传用户自行承担。
[complaint:内容投诉]
智造资料网打造智能制造3D图纸下载,在线视频,软件下载,在线问答综合平台 » UG一键补烂面,破面,片体变成实体,修复CNC加工各种疑难杂症 ...
1;所有标注为智造资料网zl.fbzzw.cn的内容均为本站所有,版权均属本站所有,若您需要引用、转载,必须注明来源及原文链接即可,如涉及大面积转载,请来信告知,获取《授权协议》。
2;本网站图片,文字之类版权申明,因为网站可以由注册用户自行上传图片或文字,本网站无法鉴别所上传图片或文字的知识版权,如果侵犯,请及时通知我们,本网站将在第一时间及时删除,相关侵权责任均由相应上传用户自行承担。
[complaint:内容投诉]
智造资料网打造智能制造3D图纸下载,在线视频,软件下载,在线问答综合平台 » UG一键补烂面,破面,片体变成实体,修复CNC加工各种疑难杂症 ...

