1 焊接机器人的应用背景
工业制造领域中应用最广泛的机器人是焊接机器人,特别是在汽车制造业中,机器人使用量约占全部工业机器人总量的30%,而其中的焊接机器人数量就占去50%左右。
焊接是现代机械制造业中必不可少的一种加工工艺方法,在汽车制造、工程机械、摩托车等行业中占有重要的地位。过去采用人工操作焊接加工是一项繁重的工作, 随着许多焊接结构件的焊接精度和速度要求越来越高,一般工人已难以胜任这一工作。此外,焊接时的电弧、火花及烟雾等对人体会造成伤害,焊接制造工艺的复杂性、劳动强度、产品质量、批量等要求,使得焊接工艺对于自动化、机械化的要求极为迫切,实现机器人自动焊接代替人工操作焊接成为几代焊接人的理想和追求目标。汽车制造的批量化、高效率和对产品质量一致性的要求,使焊接机器人在汽车焊接中获得大量应用。汽车制造中的机器人自动焊接所占比重也超过建筑、造船、钢结构等其它行业,这也反映出汽车焊接生产所具有的自动化、柔性化、集成化的制造特征。焊接机器人是焊接自动化的革命性进步,它突破了焊接刚性自动化的传统方式,开拓了一种柔性自动化生产方式。刚性自动化生产设备通常都是专用的,只适用于中、大批量的自动化生产,因而在很长一段时期内中、小批量产品的焊接生产中,仍然以手工焊接为主要的焊接方式,而焊接机器人的出现,使小批量产品自动化焊接生产成为可能。由于机器人具有示教再现功能,完成一项焊接任务只需要人给机器人作一次示教,随后机器人可精确的再现示教的每一步操作。如果需要机器人去作另一项工作,无需改变任何硬件,只要对机器人再作一次示教或编程即可,因此,在一条焊接机器人生产线上,可同时自动生产若不同产品。
1.1焊接机器人的概述
焊接机器人是集机械、计算机、电子、传感器、人工智能等多方面知识技术于一体的现代化、自动化设备。焊接机器人主要由机器人和焊接设备两大部分构成。机器人由机器人本体和控制系统组成。焊接设备以点焊为例,则由焊接电源、专用焊枪、传感器、修磨器等部分组成。此外,还有相应的系统保护装置。
1.1.1 焊接机器人的优点
(1) 稳定和提高焊接质量,保证焊缝均匀性;
(2) 提高劳动生产率,一天可24小时连续工作:
(3) 改善工人劳动条件,可以在有毒、有害的环境下工作;
(4) 降低对工人操作技术的要求;
(5 )可实现小批量产品的焊接自动化;
(6) 能在空间站建设、核能设备维修、深水焊接等极限条件下完成人工无法或难以进行的焊接作业;
(7 )为焊接柔性生产线提供技术基础。
1.1.2 焊接机器人的发展历史
从二十世纪六十年代焊接机器人诞生和发展到现在,焊接机器人研究大致分为三代:第一代是指基于示教再现方式的焊接机器人,由于其操作简便、不需要环境模型,并且可以在示教时修正机械结构带来的误差,因此在焊接生产中得到大量的应用。第二代是指基于一定传感器传递信息的离线编程机器人,它得益于焊接传感技术和离线编程技术的不断改进和快速发展,目前这类机器人己经进入实际应用研究阶段。第三代是指具有多种传感器,在接收作业指令后可根据客观环境自行编程的高度适应性智能焊接机器人。
这一代机器人由于人工智能技术发展的滞后,目前正处于实验研究阶段。
随着计算机智能控制技术的不断发展进步,焊接机器人从单一的示教再现型向多传感器、智能化、柔性化加工方向发展必将是下一个目标。最近几十年来,随着焊接技术和其他科学技术的迅猛发展,出现了激光、电子束、等离子及气体保护焊等新的焊接方法以及高质量、高性能焊接材料的不断发展和完善,使得几乎所有的工程材料都能实现焊接。而且焊接自动化技术发展迅速,自动化焊接的生产方式越来越多的代替了手工焊接生产方式。在各种焊接技术及焊接系统中, 以电子技术、信息技术及计算机技术综合应用为标志的焊接机械化、自动化系统乃至焊接柔性制造系统,是信息时代焊接技术的重要特点。实现焊接产品制造的自动化、柔性化与智能化己成为必然趋势。
采用机器人焊接己成为焊接自动化技术现代化的主要标志。焊接机器人由于具有通用性强、工作可靠的优点,受到人们越来越多的重视。在焊接生产中采用机器人技术,可以提高生产率、改善劳动条件、稳定和保证焊接质量、实现小批量产品的焊接自动化。国外发达工业国家在制造业中应用工业机器人技术相当广泛,从上个世纪六十年代初焊接工业机器人刚诞生不久就开始应用机器人进行焊接加工,经过四十多年的技术发展和经验积累,不仅技术上相当成熟,而且在实际应用上也很成功,国际上许多大型汽车企业都广泛采用机器人进行汽车制造的焊接加工,大大提高了汽车产品的质量和生产效率,获得很好的经济效益和社会效益。
美国通用、福特,日本丰田、日产,德国大众、宝马等大型汽车企业基本上建立了全部采用机器人焊接的车身焊接生产线。发达国家焊接自动化生产从最初的半自动化,采用焊接机器人代替手工焊接,但上下料、待焊工件定位夹紧等工作仍需手工完成,现今已发展成柔性自动化焊接生产线,整个焊接过程均自动完成。当今的汽车产品改型换代相当频繁,不同的车型需要不同的焊接生产线,如果重建新的焊接生产线,要花费大量资金,而原有的焊接生产线则被闲置或报废,造成极大浪费。假如焊接生产线具有柔性,则只须对生产线进行局部改造就可以满足新产品车型的生产需要。自动化焊接生产线是由焊接设备、焊接工装夹具及自动控制和机械化运输系统等组成,其中焊接设备的柔性是决定焊接生产线柔性的关键。而焊接机器人是机体独立、动作自由度多、程序变更灵活、自动化程度高、柔性程度好的焊接设备,具有多用途功能、重复定位精度高、焊接质量高、运动速度快、动作稳定可靠等特点,是焊接设备柔性化的最佳选择。
我国的机器人焊接应用起步较晚,二十世纪七十年代末,上海电焊机厂与上海电动工具研究所合作研制的直角坐标机械手,成功地应用于“上海牌”轿车底盘的焊接,可以看作是我国机器人焊接应用的萌芽,虽然这还不是严格意义上的机器人焊接。到了二十世纪八十年代,我国应用机器人焊接生产的发展开始明显加快,主要是在一些大、中型的汽车、摩托车、工程机械等制造业企业中广泛采用,特别是在汽车制造企业,焊接机器人的应用最为广泛。1984年“一汽”成为我国最早引进焊接机器人进行汽车制造的企业,先后从德国KUKA公司引进了3台焊接机器人用于当时的“红旗牌”轿车的车身焊接和“解放牌”卡车的车顶盖焊接。1986年又成功应用机器人焊接汽车前围总成,1988年又开发了机器人焊接车身总焊装线。此后随着德国大众等一批世界著名汽车企业在中国合资办厂,带来了一系列自动化生产设备和工艺装备,使焊接机器人大量进入我国。到2001年,我国全国各类焊接机器人数量就达到一千台,此后由于我国汽车行业的迅猛发展,我国焊接机器人每年以近千台的数量剧增, 目前己突破五千台。汽车制造中的发动机、变速箱、车桥、车架、车身、车厢这六大总成加工都离不开焊接技术应用,随着我国汽车需求量的激增,汽车制造业急需适应市场需求的先进加工技术来改变传统的加工方法。焊接加工作为汽车制造中重要的技术之一,也亚需采用先进的自动化加工技术来替代传统的落后的加工方法,提高汽车产品的质量和生产率,提升中国制造业自动化水平。汽车工业的技术水平和生产能力代表一个国家工业技术水平,我国汽车工业正在步入一个高速发展的快车道,并成为国民经济的重要支柱产业,对国民经济的贡献和提高人民生活质量的作用也越来越大。
中国加入WTO后,面对国际市场的激烈竞争,中国的制造企业,特别是汽车工业急需引进、开发具有世界先进水平的生产线。目前,我国许多大型的汽车制造企业都在努力进行现代化的技术改造,如在焊接加工中采用半自动、全自动化加工技术,运用机器人来完成人工动作,如焊接机器人、上下料机器人、搬运机器人等。利用机器人焊接可以有效提高产品质量、降低能耗、改善工人劳动条件、稳定和保证焊接质量。虽然我国已经掌握了焊接机器人生产的关键技术,并且也有专门生产焊接机器人的工厂,但是机器人产品同世界先进产品相比,在性价比上还有很大差距。目前我国焊接机器人应用主要以自我设计开发焊接辅助设备为主,结合先进的焊接机器人产品,研发出焊接机器人工作站、焊接机器人生产线等自动化焊接加工系统,应用于我国飞速发展的汽车工业及其它制造业。
1.2 焊接行业中采用焊接机器人的重要性
由于存在焊接烟尘、弧光、金属飞溅,焊机环境恶劣,焊接质量的好坏决定了产品的质量。主要的重要性如下:
1)焊接质量稳定并得到提高,均一性得到保障。焊接结果主要受焊接电流、电压、速度及干伸长度等焊接参数的影响。机器人焊接时,每条焊缝的焊接参数恒定,人为影响比较小。当人工焊接时,焊接速度、干伸长等都是变化的,质量的均一性不能保障。
2)工人劳动条件得到改善。工人在焊接机器人的应用中只负责装卸工件,从而远离了焊接弧光、烟雾和飞溅等,对于点焊工人来说,不用再搬运笨重的手工焊钳,工人的劳动强度得到了改善。
3)劳动生产率得到提高。机器人不会感到疲劳,可以整天24 小时连续生产,随着高速高效焊接技术的应用,使用机器人焊接,劳动生产效率得到大大的提高。
4)产品周期明确,产品产量容易控制。机器人的生产环节是固定的,所以安排生产的计划将会非常明确。
5)大大缩短了产品改型换代的周期,设备投资相应减少。焊接机器人可以实现小批量产品的自动化,通过修改程序来适应不同工况,较传统焊接优势明显。
1.3 焊接机器人对车身焊接的现状
从本质上讲焊接是使用局部加热或加压,或同时加热、加压的方法,使连接处的金属变成塑性状态或熔化,在原子间的结合力作用下把两个或多个金属工件连接到一起的过程。汽车车身焊接生产线的发展通过从手工、(半) 自动刚性、(半) 自动柔性等不同阶段,现已慢慢成熟。目前,国内应用于汽车车身的焊接方法多种多样,最广泛常用的是电阻焊工艺。而在国外激光焊接机器人已经大量投入于生产中。
1.4 某款微型汽车车身制造中机器人焊接与人工焊接的详细对比
一直以来大家接触关于机器人焊接的信息大都是积极的,如同在第一章中提到的那样焊接机器人有许多的优点,白车身焊装自动线是工业机器人应用的一个典型领域,用机器人来代替人工焊接是未来发展的必然趋势。但正是出于对微型汽车“低成本,高价值”制造理念的深刻理解,以及通过对生产线人工焊接的仔细观察分析,作者发现人工焊接同样有自己的特长和优势。把车身生产线的工人全部用机器人来代替的想法,并不现实。特别是对于微型汽车或者低成本的车身制造来说,只有把机器人焊接和人工焊接有机的结合起来才是正道。
为了能更加有效的对比机器人焊接和人工焊接,作者引入 SPQRC的比较指标。SPQRC 即 S 安全(Safety) 、P 人员 (People)、Q 质量(Quality)、R 响应(Responsiveness)、C 成本(Cost Goals)。
1.4.1 焊接机器人 SPQRC
安全:
机器人在安全方面有着无可比拟的优势。适合在车身焊接这种恶劣的工作环境(噪声大、金属焊接飞溅物多、金属粉尘多、焊接过程中光和热辐射强)下长时间运行,不存在人机工程问题。周边设备工作稳定,安全风险低。
人员:
焊接机器人一旦调试完成后得益于其很低的设备故障率,只需要少量专门的操作和维护人员。但对人员的技术水平要求高,需要维护人员需要经过较长时间的培训和实践才能独立处理故障。无论是进行在线式还是离线仿真编程,都需要工程技术人员有很高技术水平和经验。
质量:
调试好数据后,质量好且稳定性高。但系统缺乏自我纠正能力,当发生质量偏移时,没有办法立刻做出自发的检查和调整,需要待后面的工序检查反馈后才能调整。目前的智能视觉检查系统还处于起步阶段,价格昂贵且只是在部分弧焊和激光焊接上有使用,还没有出现点焊的应用实例。
响应:
(1)机器人焊接速度快,特别是使用伺服焊枪系统,机器人每个焊点相对于人工可以节省大约 50%的时间。以本次改造项目为例:每台机器人平均焊接 28 点,改造前这些工位的工人平均每人焊接 18 点。平均机器人焊接一个焊点需要 2 秒,而人工平均焊接一个焊点的时间为 3 秒。
(2)另外一个优点是,由于使用了离线编程技术,机器人仿形轨迹的调试时间较以往有明显缩短,使系统调试的时间较短。并且试生产和产能爬坡时间段短,事实上几乎不需要爬坡时间。完成后可以马上投入三班运行。这一点对于新产品研发后迅速提高产能抢占市场尤为重要。
(3)焊接机器人的平均故障率低于人工生产线,但遇到重大故障时的处理时间也比一般设备要更长。这一点可以通过人工补焊等应急措施来弥补。
(4)机器人生产工位提速能力弱。由于机器人焊接在设计时往往是针对特定的焊点,如果计算合理机器人焊接的效率是很高的,但反过来说就不会有很大的余量。
在原有工位内增加机器人的空间也难以找到。
经过计算本次改造项目所有费用均摊到机器人为 60 万元/台、后期维护费用每年平均要 1 万元(更换润滑油和零件等)、每班次使用成本为平均功率 10KW 每年的电费大约是 2 万元。
1.4.2人工焊接 SPQRC
安全:
车身焊接环境恶劣,焊接时产生的大量金属烟尘、强光/热辐射、巨大的噪音在不断的侵蚀着操作工人的健康。特别是有许多焊接位置的流水线其人机工程更差,进一步加大了工人的劳动强度和健康代价。车身线设备复杂,危险因素多,虽然有严格的安全制度,但各种安全事故还是时有发生。
人员:
车身是仅次于总装的人员需要求大户,每条生产线需要配置大量的焊接操作工人,还必须配置较多的班组长对一线员工进行管理。对人员进行较长时间的培训才能达到熟练焊接的技能水平。但员工知识的起始点要求不高,这使企业很容易从劳动力市场上招聘到需要的人员。
质量:
工人在工作过程中随时观察到质量的变化,并常常会根据零件的一些细小不同,动态的进行适应,并且立刻采取措施调节焊接工具的位置和状态,还可以马上对质量问题进行反馈和解决。但焊接的质量直接受到员工焊接技能和工作时身体、心理状态的影响,质量具有随机性,稳定性不强。
响应:
1)焊接速度一般,特别是在焊点位置人机工程差的地方速度更加不理想。
2)系统试生产和生产爬坡时间长 。考虑到市场的变化,企业不可能在短时间内招聘大量的工人,难以确保三班同步运作。
3)人员变动可以通过及时更换和调整解决,不易发生长时间的停线。
4)通过增加操作人员数量和优化工序步骤实现生产提速较简单。
成本:
在人工工位需要构建钢结构室体和工作平台,加上需要购买的焊接设备每一个工位大约投入 30W。目前了解到生产线每名工人每年的费用大约是 4 万元,每个工位通常配置 6 名工人。
1.4.3对比总结
以下对比重点在于成本。对比中均不包含工装夹具和车身输送设备等主线设备,因为无论是机器人焊接还是人工焊接这些设备都是必须的,不会影响投入。
以本地一个 4 台机器人的补焊工位为例,在 40JPH(40 件/小时产量)的条件下:
单台机器人焊接速度约为人工的 1.5 倍。那么同样完成相同的工作的人工工位需要配置 6 个工人,如果开 3 个班就需要 18 人。
机器人初期一次性需要投入:60×4=240 万元 每年的费用 4×(1[年维护费用]+2[每班次电费]×班次数)
人工工位初期一次性投入:30W 每年的人力投入:6×4×班次数
由此计算两者的成本对比平衡点出现:
开一班生产:在第 17.5 年,18 年后机器人的成本将低于人工。
开二班生产:在第 7.5 年,8 年后机器人的成本将低于人工。
开三班生产:在第 4.8 年,5 年后机器人的成本将低于人工。
当然这是对两者成本的主要部分做统计,还有一些辅助项未加计算:比如对机器人来说需要相应的操作/维护人员,通常 1 名操作/维护人员可以兼顾 4-5 个机器人工位;对于人工焊接来说则要配置相应的班组长等等,这些都会产生相关成本,但这些项占整个项目投入的比例并不高。
从这一点上看,机器人和人工的投资效益的平衡点与运行的时间和当地劳动力成本有直接关系。而对于微型车行业来说产能就是经济效益,因此新生产线在项目建设结束后很快就会投入 2-3 班的连续运行阶段。从这一点看机器人的一次性投入虽然高于人工工位,但随着机器人工作时间的增长,高出的部分很快会在 5-8 年内被稀释。
这就解释了为什么上海、广州这样一线城市的汽车企业在焊接机器人的使用率上要远高于本企业。他们人力的成本更高,并且随着国家对劳动者权益的越来越重视,法规越来越严格,人力成本还将继续上涨,这是不可逆转的必然趋势。因此在生产线的设计寿命内机器人的总投入将大幅度低于人力成本的投入。在劳动密集型企业这种特点尤为突出,例如连富士康这样的企业也提出 5 年内用 100 万台机器人代替工人的计划。
综合上述来看机器人焊接在效率上和质量稳定性上优于人工焊接,但一个非常明显的缺点,就是对质量的自我检查和纠正能力很差。目前在机器人焊接技术上使用了视觉或其他类型的传感器让机器人可以“看到”焊接结果,从而实现自我纠正的闭环控制。其技术要求高,价格昂贵,目前主要应用在电弧焊和激光焊这样的对精度有严格要求的场所。在微型汽车车身焊接中应用最广泛的电阻点焊领域还没有应用的先例,前沿技术的市场化在短期内还没有实现的可能。因此对机器人焊接质量的把关还是必须由人工完成。
综合上述的两点,考虑到本地的人力资源状况,将机器人和人工焊接有机的结合起来将是微车车身制造发展的方向。具体的来说就是讨论两者如何进行组合最有效率。
1.5 微型汽车车身制造焊接工艺中需要注意的问题
通过对现场实践,本文总结了 4 个原则:
1 必须要为机器人焊接配置人工检查工位。根据我们的观察(在40JPH的条件下),人工焊接检查工位(人工检查工位用于检查机器人焊接点是否存在质量缺陷,并对缺陷点进行补焊)和机器人焊接的比例不应低于 1:5 。这主要是考虑到工人进行在线检查每个焊点时间的需求,人工检查每个焊点的时间约为 0.4 秒。当生产节拍提高时该比例还要相应提高,即增加人工检查工位人数。
2 必须要考虑到当出现某台机器人故障且无法在短时间内修复时,应当可在人工工位进行补焊。当出现这种情况时,应保证生产线的连续运行,但可能会出现生产节拍低于设定值的情况。修补工位在每条补焊线不应少 1 个,和焊接机器人数量的比例应高于 1:10 。
3 充分考虑到车身的焊点分布特点,用人工焊接工位。通常有相当部分焊点是比较容易人工操作的,人机工程相对理想,人工焊接的速度快。经过在现场实际的测试,对于这些人机工程良好的焊点人工焊接的速度基本和机器人持平。这样就可以缓解生产线初期一次性投入的成本压力。通过生产线工作平衡,人工工位完成一部分焊点的同时还可以检查机器人焊点的质量。具体情况因不同的车型设计有所区别,对本多款公司微车产品的车身焊点研究统计后发现:全部焊点的 20%左右、即大约 500-700 个为人机工程不理想焊点。大约 30%-40%的焊点为人机工程理想焊点,其余的焊点为普通焊点。
4 把机器人焊接和简单的自动焊结合起来,可以降低。微型车身上一些有规律的焊点,比如左右侧围下裙边,焊点在低位置的一条有规律的直线上。对于人工焊接来说其处于低工位,人机工程较差焊接困难。而采用具有一个活动轴的自动焊相对于机器人来说可以节约成本。比如下裙边的焊点,采用单轴的自动焊其成本只有机器人的30%左右。
综合这些特点来看:焊接机器人工位和焊接工人工位比例应当合适,必须要结合不同的情况(节拍、车型等)来考虑机器人的数量,并不是焊接机器人越多越好。焊接机器人优先处理人机工程差的焊点,同时要配置机器人焊点的检查工位。若以本次改造项目车型来看,在补焊线机器人数量和焊接工人数量的比例大约在 1:2 较为合理,实际在项目实施时处于成本控制的原因,比例为 1:3。
附本次改造项目改造前和改造后的对比

1.6 点焊使用中存在的问题
1.焊点质量检验目前尚缺少简单而又可靠的无损检验方法
2.焊件的尺寸、形状、厚度以及焊件的材料受焊机功率、机臂尺寸与结构形状的限制,所以对于一些封闭型、半封闭型结构或特殊材料不适合使用点焊。
3.点焊多采用搭接接头,增加了构件的质量,焊缝受力时会有附加力矩,使承载条件变化,降低了焊接接头的承载能力。
1.7 焊接机器人在某条重卡装焊线上应用时存在的问题及经验汇总
机器人电缆磨损问题
虽然机器人厂家为机器人配备了耐磨的专业点焊电缆套件,将水、电、气集成为电缆包套件随机器人固定好, 由于机器人的运动速度很快, 部分姿态电缆经过长期频繁的弯折后仍会出现软管套破裂, 电缆线磨损等问题 "对于一体化焊钳, 由于将电网动力 电直接接到焊接变压器上, 如果导线裸露,后果不堪设想 "因此出现以上问题时必须及时处理。对于磨损严重 的, 我们采取将整个电缆包套件更换修复后再做为储备件使用 "从这个问题可以看到,如果仿真工作做得不是很准确, 会给后期使用带来很多麻烦。
水、气路问题
点焊设备在工作中需要用循环水来冷却 , 用压缩空气驱动焊钳的张开、闭合, 压缩空气和水的供应质量很重要, 必须先经过过滤 , 去除水中的杂质和空气中的尘埃颗粒 , 否则时间久了会发生堵塞或腐蚀 , 造成水压、气压不足, 影响产品的质量和焊钳的寿命 "车间采用统一的循环水处理站和空气压缩站, 经过一段时间的使用出现机器人回水压力小,甚至堵塞, 检查发现 回水管路里含有杂质 , 对每台机器人进水管路处增加过滤装置后解决了该问题 "机器人底座配备的水 电气输入模块 自带有空气过滤器, 气路运行良好 "另外, 在一台点焊机器人带有两把焊钳的工作站出现过焊钳的电极帽脱落后仍然继续焊接, 其原因为两把焊钳共用一个回水流量监测装置, 回水流量监测参数设置偏小 , 后来我们对该回水参数进行合理设置, 从而避免了该类问题的再次发生。
位置偏移后在线示教问题
对于示教再现型焊接机器人而言, 如果在焊接时发生焊接位置偏移 , 必须停止机器人乃至整个生产线的工作 , 进行机器人在线示教后再现运行, 这个工作现在需要占用大量的生产 时间 "装焊线正常生产后 , 随着工艺零件的更改, 现有的焊接位置和运行轨迹不能满足变化的需要, 因此要重新在线示教 " 同样的一个变化会带来若干车型的变化, 因此重新在线示教的工作量很大, 浪费时间, 降低了工作效率。
机器人与其他设备或障碍物碰撞问题
在装焊线上曾出现过机器人与机器人碰撞的事故, 经过分析机器人的工作程序, 发现机器人控制系统在处理信号交换时, 都采用外部 I/0 信号来交换彼此的工作状态 。"信号检测还只是以一个“点”的方式测量 , 即在某一运动程序中, 机器人的下一步工作是由确认某一个交换信号是否存在来决定,而不是在某一个运动区域中持续检测其他设备或障碍物 的状态 , 这样, 一旦检测过程结束而机器人运动轨迹发生错 误或 信号交换不正常时 即会发生碰撞 "如果能够在机器人控制系统中,引入后台处理方式来实时检测其他设备的工作状态, 以决定机器人是否应该继续在有可能干涉的区域内工作, 碰撞问题即能得到有效的控制。
机器人维护问题
目前, 装焊车间拥有焊接机器人共 93 台, 其中点焊机器人 62 台 、弧焊机器人 31 台, 机器人上的部件多属专用部件 , 须从国外进 口, 进 口的机器人备件价格 高昂, 且采购周期长, 给车间的正常生产造成了很大的问题。该问题的解决一方面有赖于国内工业机器人技术的进步和机器人产品的市场化发展, 另一方面也要求国外提供机器人产 品的企业加强售后服务工作。
2 焊接机器人使用中的共性关键技术
2.1焊缝跟踪技术与离线编程技术的研究
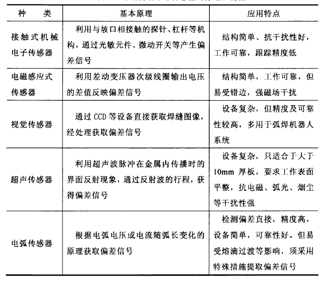
近代由于模糊数学和神经网络的出现,并将其应用到焊接这一复杂的不确定性的非线性系统,使焊缝跟踪踏入一个崭新的时代)智能焊缝跟踪时代"随着焊接机器人在我国的应用,国内也开始重视对焊缝跟踪的研究"国内的各大高校和研究机构都对焊缝跟踪技术进行了多方面的研究"如清华大学对弧焊跟踪系统中的传感器和其中的控制系统分别进行了研究,并提出了一种基于焊缝CCD图像模式特征的焊缝轨迹识别的新算法"华南理工大学主要研究用视觉传感器来检测焊缝,并将神经网络和模糊控制应用到焊缝跟踪系统中,提出一种基于自适应共振理论(AdaPtive Resonance Theory)神经网络的焊缝跟踪算法"天津大学研制了一种非接触超声传感埋弧焊焊缝跟踪系统"华北石油管理局利用CCD面阵摄像机作为前面焊缝检测传感器,STD工控机作图像数字处理、识别。确定焊缝位置,并抑制焊头移动机构来实现焊缝在线自动跟踪实时纠正偏差,通过对焊缝的跟踪,将传感器测得的焊缝误差传到PC机内,并通过模糊实时控制技术使焊头移动到准确的位置,实现对焊缝的纠正,离线编程技术对数据的分析处理功能是实现模糊实时控制的基础。
表 焊缝自动跟踪传感器的原理和特点

离线编程是指利用计算机图形学的结果,建立机器人及其工作的虚拟环境,利用一些规划算法,通过对图形的控制和操作在离线的情况下对焊接过程进行规划和仿真"通常一个完整的离线编程系统需要满足以下功能:
l)交互式的机器人系统CAD建模环境;
2)运动学、动力学方程的自动生成:
3)交互式的任务规划!编程及调试环境;
4)碰撞检测;
5)对传感器的仿真。
但是目前的许多应用系统往往不同时具有以上功能"离线编程系统从实验室开发出来后,并不能直接应用于具体的工业机器人以完成作业任务,还必须解决软件的实用化问题,包括:机器人建模,机器人对环境的不确定性抽取,传感器的建模及仿真等。
离线编程技术不仅改善了劳动环境!减轻了劳动强度!提高了工作效率,还可以对编程结果进行三维图形动画仿真,以检验编程的正确性,提供最佳的执行代码,从而保证了焊接产品的高质量"与在线示教编程相比,离线编程系统具有如下优点:
1.机器人不占用工作时间,提高工作效率;
2.使编程者远离危险的工作环境;
3.减小编程的劳动强度;
4.便于和CAD/CAM系统结合,做到CADlcAM瓜OBOTICS一体化:
5.可对复杂任务进行编程和计算机仿真;
6.便于修改机器人程序,从而满足中小批量的生产要求;
7.适用范围广,离线编程系统可以对各种机器人进行编程"
2.2 焊接机器人焊接路径规划
机器人路径规划是指在其工作空间中,为机器人完成某一给定任务提供一条安全!高效的运动路径"一般而言,机器人完成给定任务可选择的路径有多条"实际应用中往往要选择一条在一定准则下为最优(或近似最优)的路径"常用的准则有:路径最短!消耗能量最少或使用时间最短等"因此,机器人路径规划实质上是一个有约束的优化问题"由于机器人的高度非线性和强藕和性,对其求解非常困难"国内外学者在这方面不断努力,取得了显著成绩。
在过去的20多年里,机器人运动的路径规划技术己经有了很大的发展.这个领域涉及到许多重要的数学内容,如经典几何学!拓扑学!代数几何学!代数学和组合学等,这些数学工具都已经应用到相关的研究中"目前,路径规划应用的主要方法大致可以分为两类:传统方法和智能方法"
传统路径规划方法包括:自由空间法!图搜索法!栅格解藕法!人工势场法等几种主要的方法"大部分机器人路径规划中的全局规划都是基于上述几种方法进行的。
近年来,随着模糊控制、神经网络和遗传算法等智能方法的广泛应用,机器人路径规划方法也有了长足的进展,许多研究者把目光放在了基于智能方法的路径规划研究上"其中应用较多的算法主要有神经网络和遗传算法。
在国外,日本!美国!德国等国家的有的汽车企业已经利用这些路径规划的方法和现代新技术特别是计算机软硬件技术,结合自己企业的知识开发了适用于本企业的专用于产品路径规划的系统为企业的发展服务,取得了令人瞩目的效果,例如Tecnomatxi公司开发的EM系列软件就是该类软件。
但在国内,还没有哪家汽车制造商使用该类白车身焊接路径规划软件,在2002年底上海大众引进了德国大众正在使用的工艺规划软件EM一Planner,但是国内尚未开发出这类软件。
2.3 对多台焊接机器人及外围设备的协调控制技术的研究
对焊接机器人这一工作来说,并不是像表面看的那样轻松。这一过程是一个焊接机器人系统又叫工作站。对于工作站而言,是由很多的部件组合而成的。如机器人本体、机器人控制柜。焊机系统及送丝单位等。对于生产应用过程,单个机器人所发挥的作用相对比较单一,为了生产应用的需要就必须对焊接机器人与变位机、弧焊电源等相关的设备规定要求,从而促进柔性化的集成。为减少焊接过程中的辅助时间及生产效率的提高,就要对焊接机器人与周边设备的柔性化进行适当的协调控制。
2.4 对焊接机器人采用弧焊电源的研究
在设计并研究焊接机器人系统的工作中,只是一味的对机器人本体或焊接操作系统进行详细研究是不行的。要想实现焊接机器人充分发挥出高效优质的特点,对电器性能良好的专用弧焊电源的研究是至关重要的。目前,模糊控制电源的出现引起了大家的关注,对于模糊控制电源,采用了模糊控制的方法对电源进行控制。对焊接表面有波浪型起伏的工作和焊接过程中有较大变形工作这两项工作中最适合采用这种电源。模糊控制电源的运用,不仅可以减少焊接缺陷,还可以对熔宽和熔深给予保证,而且还可以拥有美观的焊接表面。目前,弧焊电源的发展不断数字化,数字焊机也将成为弧焊机器人焊接电源的发展方向。
2.5 仿真技术及机器人用焊接工艺方法
目前,机器人在生产过程中,运动学和动力学起到了重要的作用。对机器人来说,拥有比较自由和连杆空间复杂的机构,因此运动学和动力学得采用可以解决其中存在的很多问题,但是还是有较大多得问题存在,相对而言,其中的计算机的难度和计算机都很大。为解决在对机械手研究过程所存在的问题,应采用计算机图形技术、CAD 技术和机器人学理论的基础上进行,通过计算机达到集合图形的生成,然后进行动画显示工作,其次对机器人的机构设计、运动学正反解进行分析、操作手臂控制及实际工作环境中所遇障碍进行避让和碰撞干涉等问题都一一通过模拟仿真。现在我国在弧焊机器人上多数采用气体保护焊方法,而在国外先进国家中已经采用高速、高效气体保护焊接工艺。相比之下这种高速、高效气体保护焊接工艺以对优良的焊接接头给予保护外,还可以对焊接速度和熔敷效率上起到重要作用。
2.6 焊接工艺的制定
2.6.1焊接工艺的研究内容
焊接工艺是基于生产性质、图样和技术要求,结合现有条件,运用现代化焊接技术、知识和先进生产经验,确定产品的加工方法和程序,是焊接过程中的一整套技术规定。焊接工艺包括焊前的准备、焊接材料、焊接方法、焊接顺序、焊接操作的最佳选择以及焊后的处理等。制定焊接工艺是焊接生产的关键部分,其合理与否直接影响产品制造质量、生产效率和制造成本,而且是管理生产、设计焊接夹具和焊接车间的主要依据。
焊接工艺的核心是焊接方法,其发展过程代表了焊接工艺的进步。不同焊接方法的发明年代及发明国家见表 1.1 所示。目前,许多新的焊接工艺已应用于焊接生产,大大提高了焊接效率和焊接质量,如俄罗斯汽车工业科学研究所发明的氙灯焊接新工艺,为金属、非金属材料焊接提供了广泛的可能性,其生产成本远低于激光焊。

2.6.2 焊接工艺要素
概括地说,焊接工艺要素包括对接头性能和致密性起决定性作用的所有工艺因素。除了焊接方法外,焊接工艺要素还包括焊接接头的形式与拘束度、焊前的加工和准备、焊接材料的种类和规格、焊接材料、焊前预热、层间温度和低温后热处理、焊后热处理、焊接能量参数、操作技术、焊缝检查等。这些焊接工艺要素都应在焊接工艺评定中予以考虑,并在焊接工艺规程中做出明确的规定。
(1) 焊接接头设计的基本原则
焊接接头已成为整个金属结构不可分割的组成部分,它对结构的可靠性和使用寿命有着决定性的影响。焊接接头的设计主要包括确定接头的形式和位置、设计坡口形式和尺寸、制定对接头质量的要求等。
(2) 焊接材料的基本要求
焊接材料按作用可分为焊接填充材料和焊接辅助材料两大类。焊接材料应对焊接区提供良好的保护,防止各种有害气体的侵入,并通过适当的冶金反应将焊缝金属合金化,使焊缝金属具有较高的抗裂性和符合要求的各项性能。
焊接材料的选择根据焊接结构的制造工艺、焊接方法的不同而不同。对于一些重要的焊接结构和焊接接头按等原则设计的焊接结构,应按焊接接头性能的要求和焊接结构部件的所有制造工艺对接头性能的影响,结合各种焊接方法的冶金特点来合理选择焊接材料。
(3) 焊接热处理
焊前预热:是防止厚板件、低合金钢和中合金钢接头产生焊接裂纹的最有效的措施之一,是决定接头致密性和性能的重要因素。
低温后热处理 (简称后热) :焊接结束后,将焊件或整条焊缝立即加热到150~250℃温度范围,并保持一段时间。后热主要用于焊前预热不足以防止冷裂纹的形成以及焊接性较差的低合金钢。但低温后热处理对于强度级别高于650MPa、壁厚大于 80mm 的接头,不是可靠的防裂措施。
消氢处理:为了消除氢在焊缝表层下的富集,防止引起的横向延迟裂纹,可将焊件或整条焊缝在 300℃以上温度加热一段时间,即进行消氢处理。消氢处理。必须在焊接结束后立即进行。消氢处理的温度为 300~400℃,消氢时间为 1~2h。
在某些情况下,消氢处理还可取代低合金钢厚壁焊件的中间消除应力处理过程。
焊后热处理:焊接后为改善焊接接头的组织和性能或消除残余应力而进行的热处理,是焊接工艺的重要组成部分,它与焊件材料的种类、型号、厚度、选用的焊接工艺、焊接材料及对接头性能的有密切关系,是保证焊件使用性能和寿命的关键工序。
2.7 焊接机器人专用夹具的设计
在机器人自动焊接加工中,专用夹具起着非常关键的作用,夹具设计的成败往往直接影响机器人焊接加工系统的成败,好的夹具系统是成功开发机器人自动化焊接系统的关键因素。随着焊接方法的增多和改进,焊接工艺水平的提高,焊接夹具也由原来传统的手动夹具,逐步过渡到气动夹具、电动夹具,以至机器人专用焊接夹具,夹具设计思想也由原来的形面、孔位定位,低精确度,逐步向高精确度、模拟智能形发展。
传统的焊接夹具设计,一般要从制件的操作顺序、制件的自由度控制、制件施焊部位的操作性三个主要方面对夹具进行考虑,其设计理念是尽量在一个夹具上实现点焊的施焊过程,尽量避免辅助结构及不必要的夹紧、定位方式,使夹具简洁、明快。
机器人焊接夹具在设计思想方法上与传统手工夹具完全不同,它有自己的设计原则和规范。机器人专用夹具要求精度高,因为机器人本身不具备判断能力,它每次都严格执行给定的程序,或者执行示教过的工作。高精度的夹具不仅保证工件本身的精度要求,而且也保证了机器人能正常完成焊接工作,尽量减少工件误差对施焊的影响。在机器人焊接夹具设计时,还要考虑给机器人焊枪留有足够的空间,因为机器人焊枪相比手工焊接焊枪要大一些。对于点焊机器人焊接工艺的夹具结构,除了要满足传统焊接夹具设计思想,还应该考虑到机器人手臂轨迹控制的难易程度、轨迹运行的稳定性以及路径规划,还有夹具在工作状态时,其操作面的位置是否对焊枪运动轨迹控制有所影响。点焊机器人系统的生产节拍相对较短,夹具出现磨损或变形也必然较快,尤其是夹具承受冲击载荷的部位,对这些部位应设计成可以调整或更换的结构,保证夹具的定位和夹紧。
1;所有标注为智造资料网zl.fbzzw.cn的内容均为本站所有,版权均属本站所有,若您需要引用、转载,必须注明来源及原文链接即可,如涉及大面积转载,请来信告知,获取《授权协议》。
2;本网站图片,文字之类版权申明,因为网站可以由注册用户自行上传图片或文字,本网站无法鉴别所上传图片或文字的知识版权,如果侵犯,请及时通知我们,本网站将在第一时间及时删除,相关侵权责任均由相应上传用户自行承担。
[complaint:内容投诉]
智造资料网打造智能制造3D图纸下载,在线视频,软件下载,在线问答综合平台 » 焊接机器人介绍(图文教程)

