1. 出口模具的概念
不同于普通货物的出口,虽然中国制造的模具的出口目的地很广泛,远至欧洲、北美、中东,近至东南亚、日本、韩国,这些国家和地区,都是中国模具的出口目的地,但是我们行业里所说的出口模具,一般是指出口到欧洲、北美和日韩等国家和地区的模具。
按照模具的设计理念和风格的不同,目前出口模具可以简单的分为三大类,也就是三大标准体系, 亚洲的日本和韩国,甚至还包含我国台湾地区,其模具风格很接近, 模具标准采用日本标准, 代表性的就是 MISUMI 标准,计量单位采用公制, 以软模为主,制模周期相对较短,产品更新换代较快。除了个别大公司外,热流道的普及率较低,模具的性价比较高。
欧洲的英国、德国、法国、意大利和荷兰等国家,模具采用欧洲标准,最具代表性的就是德国的 HASCO 标准,其次每个国家都有自己的标准,比如英国有 DMS 标准,法国有 RABOURDIN 标准,但这些标准与 HASCO标准既有区别,又有相类似的地方。 例如,订购 HASCO 标准模胚,导柱、导套、模板等元件,都是按零件单件供货的, 每套模胚的面板和底板都可以选择相同的零件,也可以不同,有带定位圈孔的,有不带定位圈安装孔的,这些零件采购回来后,需要自己组装成模胚。 在欧洲, 很多模具的面板和底板都带定位圈, 这些特点都和国内模具不同。 如图 1 所示是一套 RABOURDIN 标准的模胚,可以看出其面板 F5 和底板 F5 完全相同,导柱导套直径 3大 1 小,大的是 32,小的是 30,模板长宽都带 6, 模胚的导柱和导套都带定位功能, 这一点和 HASCO 类似。

图 1 RABOURDIN 标准模胚
模具元件都是公制标准,运水接头也是公制螺纹。
欧洲模具的设计理念是水口料的模具内自动剪切, 不得采用人工削水口料,注塑生产必须采用全自动,因而三板模细水口进胶的模具十分少见。最常用的就是潜水和牛角进胶(也叫香蕉入水),因为这两种进胶能够在模具内自动切断。 产品顶部进胶的模具多采用单个热嘴模具或者热流道解决, HASCO、 RABOURDIN、 DMS 这些模具标准件供应商,同时也是热流道技术的开发商。
在欧洲,追求模具的高效、精密和长寿命运作,视模具为艺术品,模具配件也是相当的精致, 欧洲模具绝大部分都是硬模, 通过热处理提高钢材的性能。 HASCO、 RABOURDIN、 DMS 和 MEUSBURGER(奥地利品牌)等标准件生产商的工厂规模并不大, 员工人数一般在五、六百人,十分重视研发和技术创新,发展十分迅速,有力地推动了模具标准化的发展。 图 2 所示为 HASCO 近年新推出的二次顶出标准元件 Z1698.
出口模具的第三大标准体系就是北美模具, 包括美国、加拿大和哥伦比亚等国家, 北美模具和欧洲模具唯一相同或者相似的地方就是北美模具也是以硬模为主,细水口的三板模具很少使用,热流道和热嘴较为普及,模胚都是导柱在定模。 此外无论从其它各个角度去分析, 北美模具和欧洲模具存在很大的差异。 国内很多从业者,接触出口模具较少,把出口欧洲和美国的模具混为一谈,实际上欧洲和美国的模具相似的地方较少,不能统称欧美
模具。
出口美国的塑胶模具属于高端的商品模具,最著名的模具标准件供应商是 DME、 PCS 和 Progressive,这三大标准件体系广泛应用在美国、加拿大和哥伦比亚等北美国家,具体的选用需要按照客户的指定。 北美模具的模胚为直身模胚, 见图 3

图 2 HASCO 二次顶出标准元件 Z1698.

图 3 DME 模胚 图

图4 MUD 快换模胚
DME 标准模胚分为 A、 B、 X、 AX 和 T 共 5 个系列。 A 系列和 B 系列是最常见的两板模模胚, X 系列用于推板模具, AX 系列类似于龙记模胚的简化细水口, T 系列用于三板模具。三板模由于水口料会引起塑料原料的浪费而被热流道所取代,因而三板模占整个注塑模具的比例不到 2%, T 系列模胚应用较少。美国模具通常都是英制模具,尺寸标注需要采用英制,所有模胚均为 H 型直身模胚。图 2 所示是 B 系列的模胚,前模只有一块模板,其导柱倒装,用于两板模的模具结构中,模胚的这种设计具有高的强度和刚度。 DME 模胚的导柱不开油槽,油槽开在导套内壁,便于藏油和纳污,同时在导套圆周开有一个注油孔。模胚的四边需要设计零度定位块导向,而不用斜度的定位块。
美国 D-M-E 公司, 距今接近 70 年的历史,主要生产模具标准配件及热流道系统,随着生产与销售的不断扩大,成为世界模具行业的最大模具标准配件生产商,是世界模具行业的三大标准之一,也是高端热流道解决方案提供商之一, 该公司的模具标准件产品销售网络遍及全球 70 多个国家。 自美国 D-M-E 公司收购欧洲 EOC 公司之后, D-M-E 公司成为唯一一家同时拥有北美标准及欧洲标准双重标准的全球化模具标准件提供商,同时 DME
提供北美最广泛应用的标准模架及 MUD 快速更换模架系统, 见图 4。
2. 出口模具的品质理念
决定模具可靠性的最重要的因素除了模具设计和模具保养外,还取决于模具钢材和热处理方法以及模具的加工工艺。一套优质的模具应该充分了解和满足客人的需求并且是符合客户理念的,为不同客户的不同产品而度身定制的解决方案。 判断出口模具合格的标准是是否符合模具式样书,客户是否满意。
不同的文化理念,决定了不同的模具结构形式, 出口模具的观念就是所设计的模具要符合客人的设计理念。客户满意是判断模具合格的唯一标准,我们要生产客人满意的,客人想要的高品质模具。品质观念,包括模具外观,使客人认为模具是为他们度身定造的,精工细作的。例如,后模抛光,前后模同样重要的观念,模具外表的美观都要受到重视。 有条件的大型出口模具厂,需要对客户分类管理,不同的客户要求不同,分客户制定不同的模具制造工艺标准,满足其需求。真材实料制做,材料代用等要向客人提前沟通,并取得同意。 选择符合客户需要的适当的模具标准件。纳期,则是信誉的体现。
有人说判断模具合格的标准是能否生产出合格的产品, 产品的尺寸和形位公差以及外观都符合图纸,同时模具能够长寿命运作,便于维护,长期使用无故障,如果满足这样的条件就算好模具。 这种观念适合国内的粗放式管理的客户, 对于欧美日等客户,这种观念显然是错误的。 例如国外客户原来有一款产品,长期生产已经有几十年了,由于成本考虑,将生产线转移到中国, 原来的注塑周期是 25 秒,在中国新开一套模具,产品的各项性能完全达到要求,但是注塑周期需要 30 秒,实际的产能就降低了 20%,你能说这样的模具是合格的吗?
3. 出口模具的绿色制造理念
绿色设计借助产品生命周期中与产品相关的各类信息,利用并行设计等各种先进的理论,使设计出的产品具有先进的技术性、良好的环境协调性以及合理的经济性。 产品能否达到绿色标准要求,关键取决于在设计时是否采用绿色设计。 绿色设计涉及制造学、 材料学、 管理学、 社会学、 环境学等诸多学科的内容, 具有较强的多学科交叉特性。现有的设计方法是难以适应绿色产品的要求的, 因此绿色设计是一种集成设计,是设计方法的集成和设计过程的集成。绿色设计综合了面向对象技术、 并行工程、 寿命周期设计等系统设计方法,将产品的质量、 功能、 寿命和环境等因素集于一体。
绿色产品的成本分析与传统的成本分析不同。由于在产品设计阶段, 就必须考虑产品的回收、 再利用等性能,因此成本分析时,就必须考虑污染物的替代、 产品拆卸、 再利用成本以及相应的环境成本等。
现代需求正从大众化向着个性化的方向发展, 工业生产从大批量、 少品种、 需求相对稳定已经进入到小批量、 多品种、 快变化的新时代。在大批量趋同化需求时期, 传统模具尽管有开发周期长、 成本高、 难以重新使用、回收等缺点, 但因为可大批量快速复制、 生产的产品品质高等特点还是十分适应这个时期;而且地球资源尽管已经消耗很大, 传统模具的生产方式还是相对比较节约的。 随着个性化时代的来临, 如果仍使用传统模具生产方式,
不仅时间上无法满足快速变化情况, 成本也太高, 模具废弃的数量也是环境无法容忍的。为了适应小批量、 快速变化的产品, 模具的设计制造必须快速, 而最重要的一点是模具的设计制造除了考虑模具功能属性外, 必须考虑环境属性和发展的可持续性, 也就是传统模具必须向绿色模具方向发展。 绿色模具与传统模具除了物理功能属性基本相同, 必须考虑的环境属性主要有两大方面:一是设计制造时最大程度的时间物质成本等资源的节约,
二是模具全生命周期内对于环境的影响程度最小。正是因为绿色模具的这两大环境属性, 使其不仅可以满足个性化快速多变的需求特点, 且发展是可持续的。
日本佳能公司生产的打印机,其外壳是 HIPS 材料制作的,在产品图纸的技术要求上有一条关于任何时候不得使用脱模剂的要求,就是出于对注塑工厂环境和打印机产品使用环境的环保考虑,大型塑件上的材料回收标志以及年月日章等配件就是为了便于实施绿色制造的。现代模具制造已经从依靠技艺优良的技术工人向使用高精度数控机床转变, 先进的 3D 软件和三维检测设备,模流分析软件,这些技术的应用,已经使模具加工水平逐步摆脱传统的手工配制的方法, 也减少了红丹的应用,洗模水的应用, 水管接头上聚四氟乙烯生料带的使用, 这些技术进步对于环境有极大的好处。
4. 墨菲定律的应用
“墨菲定律”是一种心理学效应,是由爱德华·墨菲( Edward A. Murphy)提出的。
主要内容:
一、任何事都没有表面看起来那么简单;
二、所有的事都会比你预计的时间长;
三、会出错的事总会出错;
四、如果你担心某种情况发生,那么它就更有可能发生。
墨菲定律的原句是这样的:如果有两种或两种以上的方式去做某件事情,而其中一种选择方式将导致灾难,则必定有人会做出这种选择。
这句话迅速流传。墨菲定律是其作出的著名论断,亦称莫非定律、墨菲定理,是西方世界常用的俚语。
墨菲定律主要内容是:如果事情有变坏的可能,不管这种可能性有多小,它总会发生。
墨菲法则在技术界不胫而走,因为它道出了一个铁的事实: 技术风险能够由可能性变为突发性的事实。 “墨菲定理”被广泛引用在与航天机械相关的领域,后来扩大到模具行业。
在出口模具行业,欧美的模具制造业很多企业利用墨菲定律进行企业的管理。 通过总结先前的经验,从中找出规律性的东西加以提炼,形成新的技术标准, 也类似目前的大数据管理,模具行业的大数据是通过长期的实践中积累起来的,是模具企业竞争的法宝。
墨菲定律在模具中的具体应用就是 DFM, 模具质量取决于模具的设计质量和制造质量,在模具质量的形成过程中工艺起了至关重要的作用。 样板试出来了但模具性能不稳定转不了产, 返工多以至不能按订单要求及时交货,模具到了客户现场出现各种各样的问题要技术人员去救火等等,这些都是模具企业经常碰到的令人头痛的问题。

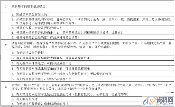
图 5 模具 DFM 文件实例
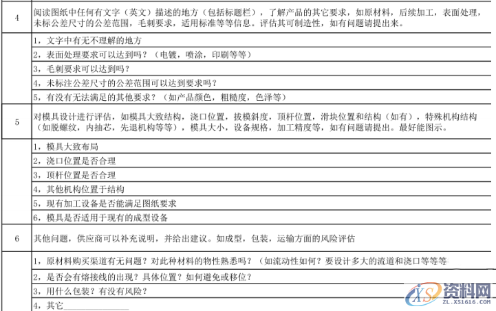
DFM 是 Design for Manufacturability(可制造性设计)的简称,主要研究产品本身的物理设计与制造系统各部分之间的相互关系,并把它用于产品设计中以便将整个制造系统融合在一起进行总体优化。 DFM 可以降低产品的开发周期和成本,使之能更顺利地投入生产。 欧美客户在下单前,总是会提出需要 DFM 文件, 供应商对自己做出的 DFM 评估负有重要的责任,将直接影响模具设计的合理性和量产时的稳定性,所以请在评估时务必注意细节,按照要求逐条评估。 模具 DFM 评估参考项目见表 1. 模具 DFM 的文件必须每套模具一个文件,文件样板见图 5.

图 6 模具 DFM 文件实例(续)

图 7 模具 DFM 文件实例(续)

图 8 模具 DFM 文件实例(续)

图 9 模具 DFM 文件实例(续)
表 1 模具 DFM 评估参考项目表


5. 结束语
出口模具的设计一定要符合客户的设计理念,全球不同地域的客户对注塑模具有不同的理念,这是由不同的文化理念所决定的。出口模具的设计需要熟悉客户的模具标准以及注塑机规格标准,严格按照客户的模具式样书( MOULD SPECIFICATION)设计。注重尺寸检测,严格按模具零件图纸加工,杜绝人工配作等传统的落后的工艺。我们要不断学习欧洲先进的技术及管理理念, 努力提高企业自身的核心优势和竞争力。
我们是知识搬运工,我们是技术传播者!
东莞潇洒职业培训学校开设课程有:CNC数控编程、塑胶模具设计,压铸模具设计、冲压模具设计, Solidworks/pro/E产品设计、AutoformR7工艺分析,非标自动化设计、PLC编程、文职、电商、平面设计、新媒体等培训课程,潇洒职业培训学校线下、线上、随到随学等学习方式,上班学习两不误,欢迎预约免费试学!
联系电话:18029183455(微信同号)QQ:2799669782
线上免费试学: xsmj.ke.qq.com
1;所有标注为智造资料网zl.fbzzw.cn的内容均为本站所有,版权均属本站所有,若您需要引用、转载,必须注明来源及原文链接即可,如涉及大面积转载,请来信告知,获取《授权协议》。
2;本网站图片,文字之类版权申明,因为网站可以由注册用户自行上传图片或文字,本网站无法鉴别所上传图片或文字的知识版权,如果侵犯,请及时通知我们,本网站将在第一时间及时删除,相关侵权责任均由相应上传用户自行承担。
[complaint:内容投诉]
智造资料网打造智能制造3D图纸下载,在线视频,软件下载,在线问答综合平台 » 浅谈出口注塑模具的设计理念

